
果树果实淀粉合成酶研究
我国是水果生产大国,果树栽培面积和果品产量均居世界首位。然而由于管理方式尚未成熟,我国果品质量与发达国家间存在较大的差距。淀粉是影响果品质量的一个重要成分,淀粉含量低的水果口感较甜,淀粉含量高的水果适合烹饪,但汁液过少,不能满足市场对果汁的需求。尽管如此,淀粉在水果中的合成与分解还尚未受到关注,与该途径相关的基因研究报道甚少。武汉植物园果树分子育种课题组通过对苹果、桃和柑橘颗粒结合淀粉合成酶(GBSS)的表达和进化分析,发现淀粉代谢与果实可溶性糖含量密切相关。
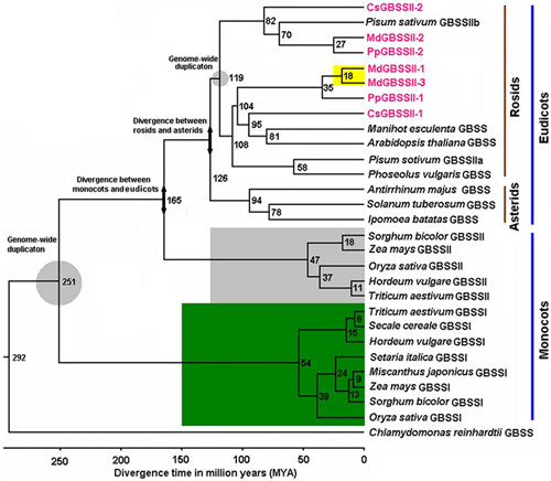
GBSS是一种直链淀粉合成酶,它在谷类植物的研究较多,但在水果代谢中的研究甚少。该研究克隆了苹果GBSS基因家族的所有5个成员,同时分离了桃、柑橘GBSS基因家族的所有2个成员。GBSS基因在苹果果实中表达水平较高,而在桃、柑橘果实中表达较低,这可能与淀粉在苹果果实中积累较多,而在桃、柑橘果实中积累较少有关。同时,系统进化分析结果表明,植物GBSS基因的扩增与全基因组复制有关。单子叶禾本科植物GBSS基因可分为GBSSI和GBSSII两个家族,GBSSI在胚乳中表达较高,而GBSSII在叶、茎等其他器官中表达;双子叶植物只有GBSSII单个家族,且表达特征与单子叶植物GBSSII相似,这可能与双子叶植物胚乳大多均已退化有关.
相关研究论文Diversification of Genes Encoding Granule-Bound StarchSynthase in Monocots and Dicots Is Marked by MultipleGenome-Wide Duplication Events近期发表于国际权威期刊PLoS One (2010年影响因子4.411;TOP 30%)。
(果树分子育种课题组 谷超)







